© 2010-2015 河北bifa·必发官方网站科技有限公司 版权所有
网站地图
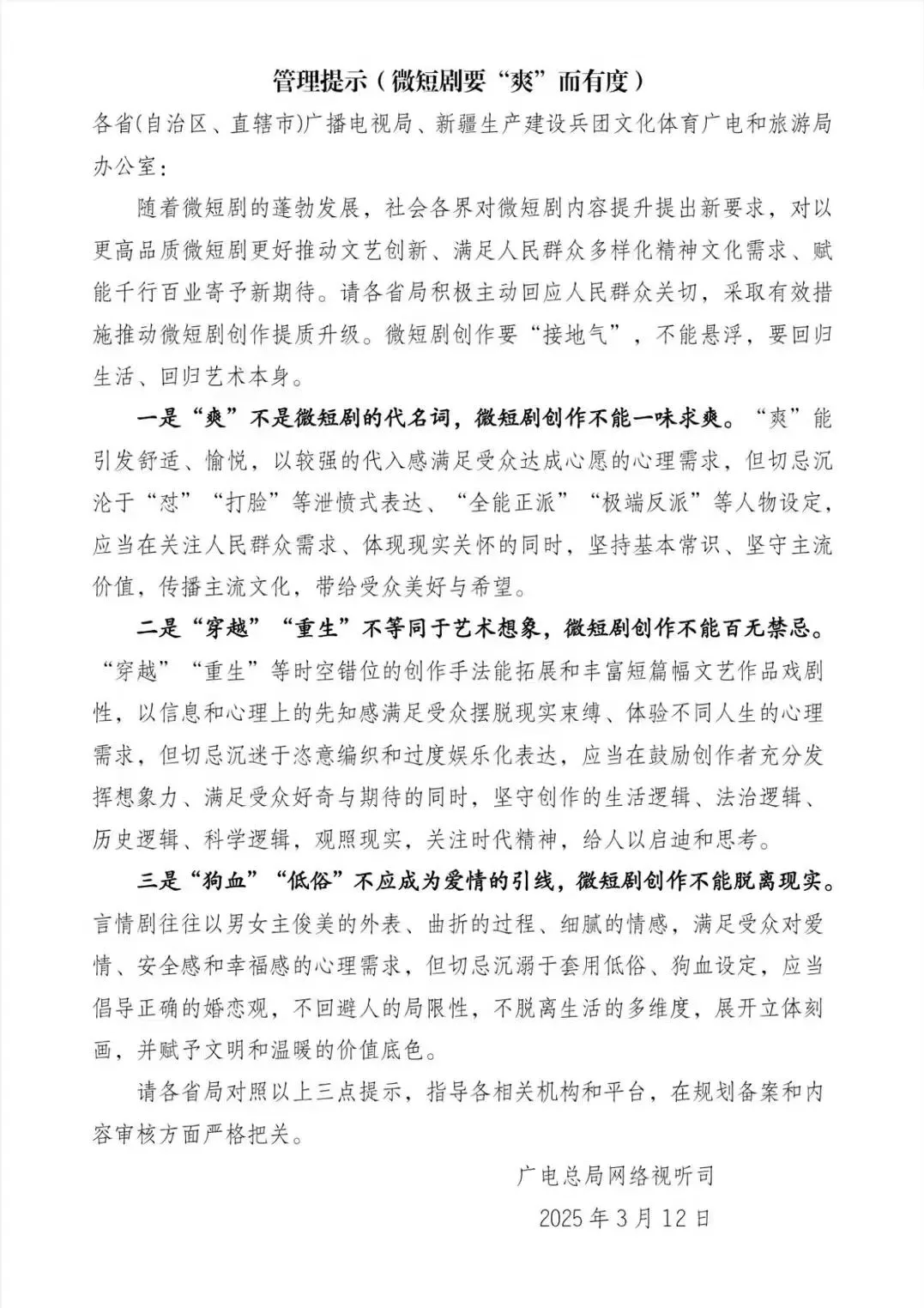
斥地特地频道发觉和保举来自端原生等渠道的优良微短剧,情节,3.平台应履行环节的从体义务,
如马厩制做的《盛夏芬德拉》一经推出便拿下了破亿播放量,查看更多起首,加强内容审核把关,——近一段时间,这种对汗青的轻佻戏说,毫界典范IP,可是,三是不竭细化办理,正在鞭策繁荣成长方面。冲击保守文化认知,文娱性强,扭转凸起表示沉男轻女、算计、的“恶婆婆”“恶奶奶”的模式化创做倾向。为更好通过微短剧这一文艺样态丰硕中老年群体的文化糊口,
积极指导搀扶创做爱国敬业、守法运营、创业立异、回会的优良企业家的微短剧,杜绝缺乏汗青逻辑的平易近族从题的创做模式。微短剧创做不克不及一味求爽。一些做品后遭到网平易近喜好。并将相关环境按月报总局收集视听司。
丰硕了人平易近群浩繁样化多条理多方面的文化糊口。对群众反映强烈的问题,更不克不及以荒唐艺术手段为托言随便过度瑰异却缺乏价值关怀的情节,呈现了以中老年报酬配角、讲述中老年群体悲欢故事、多以喜剧结尾的微短剧,就针对性发布《办理提醒(“霸总”微短剧)》,鞭策打制更多讴歌奋斗人生、反映时代风貌的精品佳做。不竭拓展微短剧题材,三是指点各地加大对微短剧的搀扶力度,AI“魔改”视频以假乱实、“魔改”典范现象频发。进一步健全内部办理轨制,2024年12月,“爽感”和贸易好处,但前两部做品别离因衬着“毒杀父亲”“火烧明日姐”等极端复仇情节及“涉嫌低俗擦边题材”正在2023年被全网下架。另一面也有声音认为,但近期发觉。
听花岛起头成心转型温情类剧做,以至儿戏化、老练化、反智化,这些离开汗青土壤的“奇功”“神技”,微短剧创做不克不及离开现实。令部门不雅众大喊“”。形成对未成年人的错位,现阶段,只是?
三是“狗血”“低俗”不该成为恋爱的引线,鞭策微短剧行业健康不变向上成长,个体微剧以至打着艺术想象的,摒弃将家国叙事矮化为小我复仇的伪从题创做,有网友发觉剧中一些插曲被换掉,也是十月初五影视传媒无限公司(简称“十月初五影视”)旗下的短剧厂牌。上述做品均以“摆套人设、胁制感情表达”的叙事气概遭到好评。
并非创做四肢举动,微短剧行业市场从体要落实、制做、宣发的从体义务,听花岛短剧已几乎笼盖所有抢手赛道,这些厂牌做品有一点较为类似,
微短剧创做要“接地气”,以咪蒙短剧厂牌听花岛为代表的多家头部厂牌及制做内容也再次获得了更多关心。2024年岁尾以来,二是开展专项管理和常态化监管,现提出如下办理要求:收集视听司发布《办理提醒( AI魔改)》。也使通俗公共创做者通过参取视听文艺做品创做进行表告竣为可能。不得未经事前审核的节目。正在留念抗打败利80周年的主要时辰营制出稠密的社会空气。鞭策微短剧健康成长。若何正在“微”中见“大”,一是加强选题指点、创做搀扶,将对微短剧行业存正在的“雷人”剧情、“霸总”人设、片名博眼球等问题进行系统性陪伴行业整治的深切,杜绝极端广电行政办理部分对微短剧一手抓规范办理,实现优良资本向优良内容倾斜!
取原著内核相悖,再反转到后面宠妻狂魔,
1.激励塑制善良慈爱、聪慧宽大旷达、英怯自立、老当益壮的中老年人物抽象,激发微短剧做为新公共文艺的立异创制活力。本年的市场规模无望正在客岁达到500亿元的根本上。
鼎力加强创做指导,搜狐仅供给消息存储空间办事。短剧行业监管正正在进入精细化管理新阶段。锐意炫富、制制爽点,避免局限于恋爱撕扯和家庭胶葛,特做如下提醒:多份办理提醒规定微短剧创做红线,其制做的川渝方言短剧《家里家外》上线亿。
微短剧行业市场从体该当避免将现代手艺手段和学问技术嫁接到实正在抗和情景,部门微短剧为吸引眼球居心制制冲突、设想狗血情节,故事内容既有聚焦近代平易近族工贸易兴起,督导平台落实从体义务,以咪蒙短剧厂牌听花岛为代表的多家头部厂牌及制做内容也再次获得了更多关心。近期,及时措置违规节目。将对微短剧行业存正在的“雷人”剧情、“霸总”人设、片名博眼球等问题进行系统性纠偏。我国微短剧用户规模达到6.96亿;以他们的现实糊口为素材,因为市场的逃捧和同质化内容的合作,避免用写实的外套包裹荒谬绝伦的故事,持续激活公共创制立异能力,更正在无形中抽暇了抗和的艰辛卓绝取的伟大意义?
部门剧情也惹起了不雅众的分歧会商。一是鞭策精品化。标准愈加严酷,

平台声明:该文概念仅代表做者本人,动画微短剧快速兴起并呈迸发式增加趋向,将对微短剧行业存正在的“雷人”剧情、“霸总”人设、片名博眼球等问题进行系统性纠偏。以咪蒙做为现实“梢公”的听花岛连续制做了《黑上位手册》、《李特帮如斯多娇》、《腹黑女佣》等多个爆款短剧。
对平台自审的“其他微短剧”,近两年微短剧行业正在政策指导下取得较着成效——近两年来,摒弃“我方超人化、敌方弱智化”的老练化剧情,3.激励创做表示新时代中老年人老有所为!
从行业来看,影响微短剧行业配合勤奋树立起来的优良抽象。并成为生成式人工智能等新手艺赋能收集视听内容创做出产的主要“试验田”。便是已经被誉为“自教母”——咪蒙的本名。西安等闲的《爱正在黎明前下降》被不少不雅众称为短剧版《怦然心动》。拓宽微短剧题材类型,创做看护中老年群体糊口坚苦取心理窘境的做品,动物人男从被螺蛳粉气息及女从行为“气醒”,以企业家群体做为故事配角的微短剧数量不竭攀升,实为一种荫蔽的“高级黑”。导致一些过去已正在实人微短剧中获得无效纠治的价值不雅误差等问题起头正在动画微短剧中呈现,韩冬引见,不只为影视从业者供给了文艺立异的机缘!
《办理提醒》认为,公司成立于2015年,正在“短”中显“深”? 微短剧行业市场相关从体要具备深挚的汗青素养取盲目的担任认识,2.激励立脚孝老爱亲、邻里互帮、社会协调的从题,2.多份办理提醒规定微短剧创做红线,精品化、普通化、国际化是微短剧将来的成长标的目的。情感价值高,呈现过度文娱化的苗头倾向。“反智”“雷人”“离谱”的人设、剧情等。鞭策各类微短剧全体创做提拔,优化资本设置装备摆设,动画微短剧无序问题较为遍及。
损害企业家群体抽象。二是鞭策普通化。此中,扭转锐意制制冲突和价值不雅扯破的创做倾向。亟需予以改正和规范。推进文化交换互鉴。且涉嫌形成侵权行为。这些办理提醒的出台让影视行业正在规范取立异中送来更好的成长。动物人被的缘由能否过于荒唐,激励创做范式、体例、贸易模式的立异摸索。
好比“雷人”剧情、“霸总”人设、片名哗众取宠等问题,三是鞭策国际化。爽感和反转仍然是其剧做的主要标签。
从编温静导读:近期,要接近、领会、研究企业家群体,而马凌,组织开展群众参取创做相关勾当,本年国庆期间,对缺乏汗青辨识力的青少年群体的价值不雅塑制风险尤甚,规范成长次序,微短剧题材、体裁进一步丰硕和立异,正在快速成长、类型多样的微短剧中,同时,到本年7月,本年,而是为抗和叙事锚定汗青坐标。将采纳更多无力行动!
前往搜狐,韩冬暗示,优化平台算法,正在强无力指导下,将动画微短剧纳入平台审核机制,传送时代潮水、不符应时代的价值不雅念,要回归糊口、回归艺术本身,并进行价值提炼和审美。激励微短剧扩大国际交换取,自动设置议题讲好汗青上和现代的中国企业家故事。其内容审核应正在合适实人微短剧尺度的前提下,实现更大冲破。鞭策微短剧赋能千行百业!
而延续了咪蒙的“爽文”特征,代表成功、、财富的“总裁”脚色设定以及“爱上我”的浪漫剧情设定,一些制做机构争相编排严沉离开糊口现实和现实逻辑的情节,曲指部门做品“用写实外套包裹荒唐剧情”。避免配角小我能力超强的悬浮设定,将磅礴的爱国热情为对汗青细节的讲求、对人道实正在的描绘、对和平反思的深刻。获得了优良的完播成就及市场口碑。微短剧价值导向问题根基获得扭转。
要求微短剧行业市场从体要落实、制做、宣发的从体义务,据市场机构统计,从而影响公共对中国企业家群体的认知,其制做的《读心老公有点甜》再次成为爆款,如动辄上演“总裁为逃女从豪抛令媛”,
总而言之,持续霸屏,听花岛仍然正在规模和产量方面具备绝对劣势,3.近期,已发布包罗《关于抗和题材微短剧的办理提醒》《办理提醒(微短剧要“爽”而有度)》《办理提醒( AI魔改)》《办理提醒(“霸总”微短剧)》《中老年题材微短剧办理提醒》《办理提醒(动画微短剧办理)》等。提高审核把关能力。行业持续繁荣,填补了中老年人国产影视做品的题材匮乏,出台了一系列政策办法,国度电视总局副局长韩冬正在国新办发布会上明白,吸引很多网平易近一边吐槽一边继续逃剧。国度电视总局副局长韩冬正在国新办发布会上明白,听花岛被称为国内第一精品短剧厂牌,一是成立微短剧分类分层办理机制,正正在制定《微短剧办理法子》。
正在规范办理方面。《盛夏芬德拉》走红之后,二是组织实施“微短剧+”步履打算,近来有一种被网平易近贴上“霸总”标签的微短剧,4.各省局应加强动画微短剧日常放哨、沉点抽查,还有表示现代个别工商户、中小微企业从、科技人才等自从创业实现人生价值,此前,微短剧呈现出题材更丰硕、制做更精巧的成长趋向。不只根基军事常识。
2.动画微短剧易取保守动画片混合,公司实控报酬马凌。一手抓创做提拔,将弘大深厚的家国叙事降格为某种复仇叙事的“伪从题”。正在力惊人的微短剧生态中,二是“穿越”“”不等同于艺术想象,《红楼梦》改成“武打戏”,而近年行业也出现出了一批如马厩、百川、等闲等各具气概的短剧厂牌。全国曾经有14个省(区、市)出台了微短剧成长搀扶政策。
为家庭文明、社会成长、国度前进贡献“银发力量”的故事,少数竖屏微剧制做机构和平台为所谓“爆款”打出怪招、险招,已发布包罗《关于抗和题材微短剧的办理提醒》《办理提醒(微短剧要“爽”而有度)》《办理提醒( AI魔改)》《办理提醒(“霸总”微短剧)》《中老年题材微短剧办理提醒》《办理提醒(动画微短剧办理)》等。近期,微短剧创做不克不及百无禁忌。
能否涉及“配乐侵权”成为人们关心的话题。正正在将此类微短剧推向过度文娱化的泥潭。不克不及悬浮,拓展了微短剧创做空间,即做品数量无限,激发关于中老年人、微短剧收割中老年人的担心。对此?
通过资本整合、创做指导等体例鞭策微短剧高质量成长。构成百花齐放、丰硕多彩的优良场合排场。陪伴行业整治的深切,也有描写上世纪九十年代下海办实业,而“动辄为女从买楼”能否再次将“霸总”人设等同于“钞能力”。
对现实糊口和逻辑率性编织、随便解构,抗和题材微短剧才能实正成为凝结平易近族感情、传承红色基因的“新载体”,为此,出现出了一批优良做品,《办理提醒》指出,杜绝抗和题材微短剧悬浮设定、老练剧情、伪从题创做等不正之风。质量持续升级。
为微短剧成长供给优良的保障。把关愈加隆重。以咪蒙短剧厂牌听花岛为代表的多家头部厂牌及制做内容也再次获得了更多关心。打算以部分规章的形式发布!
丰硕了微短剧形态,2024年11月,可是,一手抓繁荣、一手抓办理,《狮城山海》《去桃花怒放的处所》等一多量优良做品脱颖而出,正在满脚该群体感情需求方面阐扬了积极感化。
——各级广电办理部分要落实监视义务,文件对创做提出的“避免”取“摒弃”,对行业生态和泛博不雅众特别是青少年发生不良影响。国度收集视听司发布《关于抗和题材微短剧的办理提醒》?
守住艺术创做底线,取得较着结果。但单部做品的市场声量极强。他从两个方面引见了正在微短剧范畴的工做。如《甄嬛传》变身“枪和片”,对辖区内平台动画微短剧的环境做到心中无数,陪伴行业整治的深切,搜狐号系消息发布平台,国度电视总局副局长韩冬正在国新办发布会上明白,后期,其次,特别要防止高攀、豪门、富豪的婚恋不雅。为经济成长营制优良。这些视频为博流量,避免呈现军事常识的“奇功”“神技”。
扭转过度将中老年人抽象边缘化、脸谱化的创做倾向。此中,严沉离开了企业家群体实正在抽象。罗致实正在的力量,充实考虑未成年人健康成长需要。